近日,宁波大学海洋学院陈炯研究员团队在病毒学权威期刊Journal of Virology上发表题为“The laminin receptor is a receptor for Micropterus salmoides rhabdovirus”的研究论文。该研究发现层粘连蛋白受体(LamR)是大口黑鲈弹状病毒(MSRV)的入侵受体。
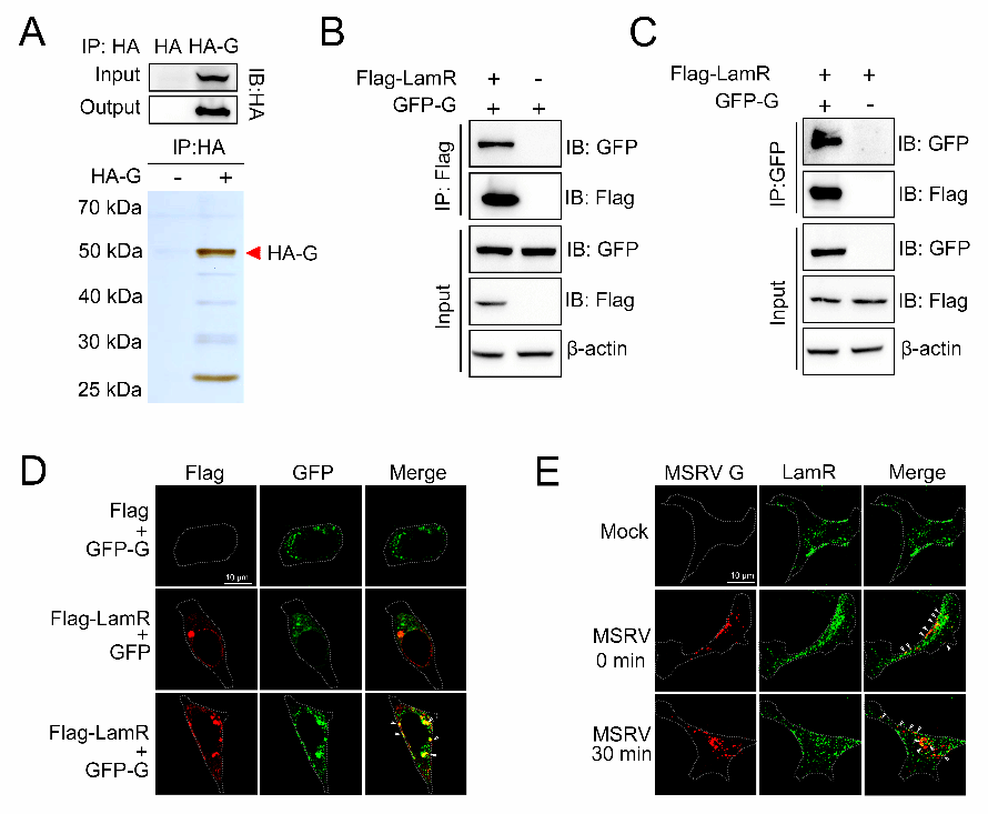
MSRV作为弹状病毒家族的一员,主要感染幼苗及养殖早期的大口黑鲈,对大口黑鲈产业造成严重危害。因此,研究MSRV的致病机理对有效控制病毒的传播和减少养殖业损失具有理论和现实意义。该研究用Co-IP结合LC-MS/MS筛选出多个与MSRV囊膜蛋白(MSRV-G)结合的宿主蛋白。进一步发现LamR与MSRV-G在细胞膜上结合,参与病毒吸附和内化,LamR通过网格蛋白介导的内吞途径介导MSRV进入宿主细胞。在鱼体水平,LamR重组蛋白处理可降低MSRV感染大口黑鲈的死亡率。这些数据证明LamR作为MSRV的受体介导病毒入侵宿主细胞。

图1 MSRV-G与LamR互作
2021级博士研究生罗晟为论文第一作者,鲁建飞特聘副研究员和陈炯研究员为该论文共同通讯作者。该研究获得国家自然科学基金、浙江省自然科学基金和宁波市公益项目的联合资助。